生姜是世界上食药同源作物,姜辣素是其特有的辛辣风味物质,在调味、日化和医药等领域应用广泛。我国生姜栽培面积、产量和出口量均居全球第一位。然而,长久以来由于生姜基因组信息的缺乏,致使生姜分子设计育种受制。2021年8月5日,Horticulture Research 在线发表了题为Haplotype-resolved genome of diploid ginger (Zingiber officinale) and its unique gingerol biosynthetic pathway的研究论文。
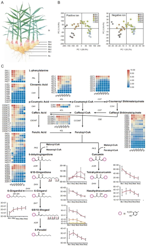
该研究破解了小黄姜类主栽品种竹根姜染色体级别基因组,发现生姜基因组杂合度(3.6%)是目前已报道杂合度最高的植物基因组,构建了生姜特有成分姜辣素的合成通路,筛选出12个参与姜辣素合成的关键酶家族(PAL, C4H, 4CL, CST, C3′H, C3OMT, CCOMT, CSE, PKS, AOR, DHN, 和DHT),鉴定出38个可能调控姜辣素合成的重要转录因子家族,并绘制出姜辣素合成的分子调控网络(图3)。

图1. 生姜基因组特征统计。a.染色体;b.基因密度;c.SSR密度;d.LTR密度;e.GC含量。

图2.生姜两套单倍型等位基因的比较。A.两个单倍型的单个染色体的Ka/Ks值;B.生姜单倍型1和单倍型0等位基因分布图(从内到外:a.杂合度比率;b.等位基因;c.杂合基因比率;d.DEL比率;e.染色体数目;f.等位基因链接);C.两个单倍型配对染色体中等位基因的FPKM值。

图3. 生姜重要次级代谢产物定量分析及姜辣素合成通路解析。A.样本采集示意图;B.以正/负离子模式鉴定到的生姜根茎代谢产物的主成分分析;C.姜辣素生物合成关键基因的表达通路。
该工作由刘奕清教授牵头,重庆文理公司联合太阳成集团tyc151、西南大学和华大基因等单位共同完成。李洪雷教授、吴林副教授、董照明副教授、姜玉松教授和姜三杰博士为论文的共同第一作者,刘奕清教授、夏庆友教授、简建波博士和邹勇副教授为论文的共同通讯作者。