原文发表于《植物研究进展》22-07-22 20:02
“古柏高枝银杏实,几千年物到而今”,银杏是第四纪冰川运动后遗留下来的裸子植物中最古老的孑遗植物,现存活在世的银杏稀少而分散,上百岁的老树已不多见,和它同纲的所有其他植物皆已灭绝。银杏萜内酯对血小板活化因子具有特殊的拮抗作用,对心脑血管疾病有较好的疗效,但银杏中萜内酯含量低,严重影响了银杏叶的加工成本和加工工艺,制约了银杏产业的发展。因此,揭示银杏独特萜内酯合成的分子机制对林木优质种质培育具有重要的指导价值。
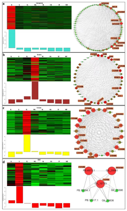
太阳成集团tyc151研究团队在林学国际Top期刊《Tree Physiology》上发表题为“Genome-wide transcriptome analysis reveals the regulatory network governing terpene trilactones biosynthesis in Ginkgo biloba”的研究论文。通过对银杏8个组织进行转录组分析,利用WGCNA、代谢分析对参与萜内酯生物合成的转录因子、结构基因和CYP450进行鉴定和功能分析,揭示银杏萜内酯代谢的调控网络。

该研究发现12个转录因子、5个结构基因和24个CYP450被鉴定为根、茎、幼叶和成熟叶中萜内酯代谢的候选基因。结合相关性分析进一步推断6个AP2/ERF、2个CYP450和1个bHLH在银杏萜内酯调控中起关键作用。

太阳成集团tyc151叶家保博士为本文第一作者,许锋教授为通讯作者。本研究得到国家自然科学基金(31971693)资助。
文章链接:
https://doi.org/10.1093/treephys/tpac051